2020年金华市金东区义务教育阶段学校一年级新生招生入学工作实施意见公布
- 2020-05-28 18:10:00
- 小学入学信息发布 原创
- 8506
基本原则
坚持依法保障适龄儿童少年入学原则。根据《中华人民共和国义务教育法》规定,区教育体育局统筹负责义务教育学校招生工作,确保适龄儿童少年都能够入学。
坚持义务教育免试就近入学原则。深化义务教育学校招生改革,采取有效措施,完善招生政策,推进公办民办学校适龄儿童少年免试就近入学全覆盖。
坚持公办民办学校同步网上招生原则。全面实行公办民办学校同步招生, 公办民办学校同步报名、同步开展录取、同步注册学籍。
坚持以流入地政府管理为主的原则。强化外来务工人员随迁子女入学与居住证挂钩制度,逐步将外来务工人员持有我市公安机关签发的《浙江省居住证》作为其随迁子女入学的基本条件,统筹解决符合政府规定接收条件的进城和外来务工人员随迁子女(以下简称“务工人员子女”)的入学问题,依法保障适龄儿童少年接受义务教育的权益。
坚持义务教育阶段免费入学原则。义务教育阶段公办中小学实行免费义务教育,严禁义务教育阶段学校收取与入学挂钩的捐资助学款。民办中小学应严格按照物价部门核准的收费标准收费。
招生对象
小学招生对象:金东区户籍和符合招生条件的金东区域内居住的外来务工人员子女,即2013年9月1日至2014年8月31日间出生,年满6周岁的儿童(包括残疾儿童);确因身体状况需要延缓入学的,其父母或者其他法定监护人应当提出申请,报区教育体育局核准。
初中招生对象:2020年小学毕业的具有金东区户籍和符合招生条件的金东区域内居住的外来务工人员子女。
区域划分
乡镇学区
(1)乡镇学校学区按相应乡镇区域;乡镇的分片学区由各乡镇根据学校布局情况和相对就近入学原则自行确定。
(2)金义快速通道以南、通港街以西、浙赣铁路以北区域的原孝顺小学、傅村小学、鞋塘小学的学区为金义中心小学学区。
街道学区
多湖街道:小学学区以环城东路为界,环城东路以东(包括上古井和十二里)为曙光小学学区,环城东路以西为光南小学和东湄小学学区。光南中学学区为多湖街道区域。
东孝街道:小学学区以康济北街为界,康济北街以西为实验小学学区,康济北街以东为实验二小学区。实验中学学区为东孝街道区域。
教学服务区
实验中学教学服务区:江东镇中心小学片区和曹塘澧公路以西的含香片区;
光南中学教学服务区:江东镇实验小学片区和岭下镇区域;
澧浦初中教学服务区:曹塘澧公路以东的含香片区。
金华外国语学校金东初中定向招生条件
父母在金东新城以下范围内有自住房产:
(1)“金东区曙光小学学区”范围内有自住房产。
(2)环城南路以北的“金东区光南小学学区”范围内有自住房产。
(3)二环东路以西的东孝街道范围内有自住房产。
其中商品房产权为70年,并在2019年8月31日前取得房产证;自住房产无房产证的按户籍认定(集体户、投靠户、挂靠户除外),广润翰城房产按相关协议执行。
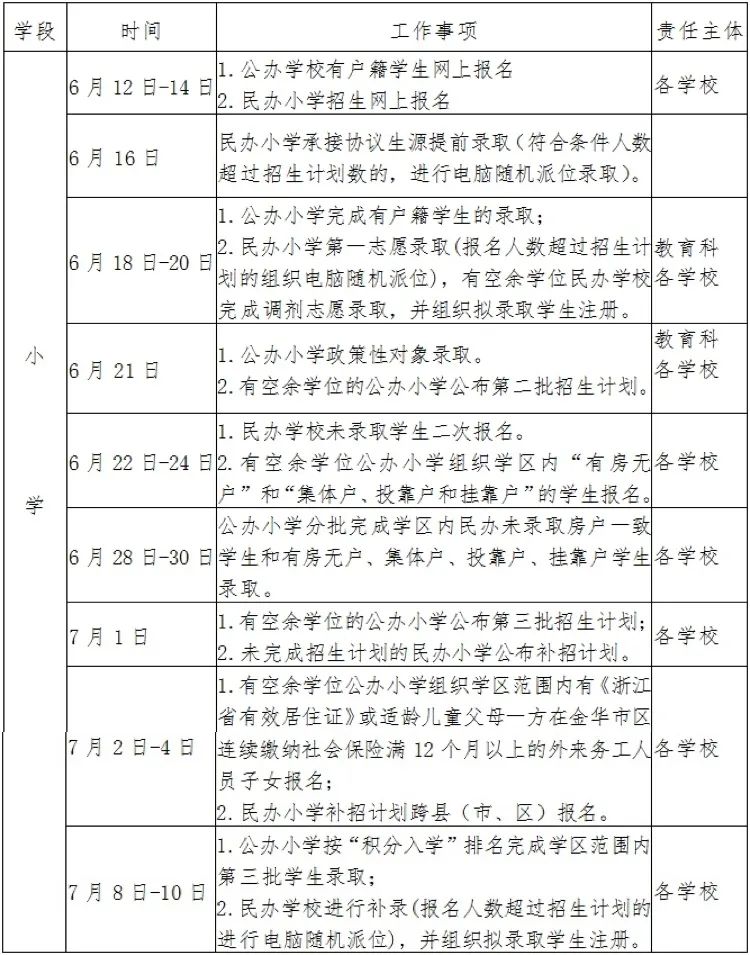
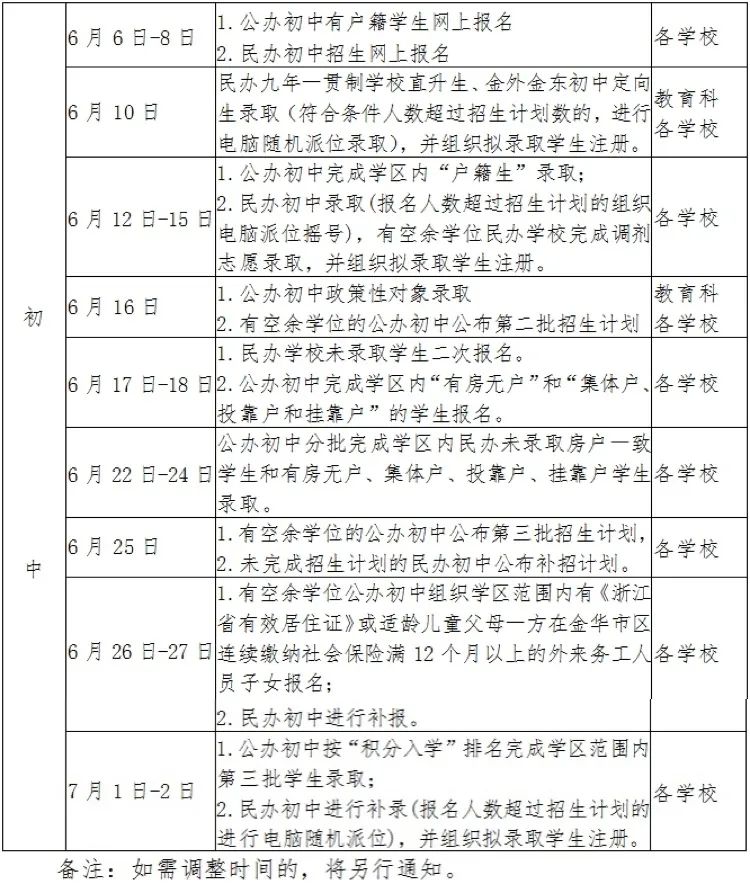
报名办法及批次
报名办法
1.按照“最多跑一次”改革要求,今年开始我区义务教育阶段学校入学招生全面实行无纸化网上报名,招生入学信息登记、报名、录取、公布结果等整个流程均在全区统一的招生管理系统进行。民办学校不得另行组织招生报名,不得自行通过网上预约、信息登记等形式提前进行预报名。
2.符合入学及报名条件的适龄儿童少年,在家长的指导下报读义务教育学校,自愿选择公办学校或民办学校,不能兼报。选择民办义务教育学校的,每个报名阶段限报1所。报名时均应由其父母(或其他法定监护人)在规定时间登陆招生管理系统,登记入学信息。不符合入学及报名条件的平台不予登记。
3.每个家长只能选择一所符合报名条件的学校,输入相关信息,提交审核。未能在规定时间内进行报名的,视作未报名处理。
4.网上报名
(1)手机端“浙里办”APP报名
(2)浙江政务服务网电脑端http://www.zjzwfw.gov.cn/
公办学校录取批次
申请在金东区公办学校就读的适龄儿童、少年,按下列顺序逐批录取,招满为止。
1.有房有户。适龄儿童、少年户口与父母(法定监护人)的完全产权住房一致的原则确定学区(房户截止时间均到2020年5月31日止,从2021年开始房户截止时间均为当年4月30日止)。
2.有户无房。适龄儿童、少年出生户籍登记随父母(法定监护人)一方在祖父母(外祖父母)处,且在市区范围内无私有住房,按户口所在地确定学区。集体户或户籍中途挂靠的除外。
3.有房无户。适龄儿童、少年的父母(法定监护人)有完全产权住房,但户籍未迁入的,按房产登记时间顺序依次录取,额满为止。
4.集体户、投靠户和挂靠户。适龄儿童、少年及父母(法定监护人)户籍在集体户或迁移投靠到直系亲属名下及挂靠在非直系亲属名下的,且在市区范围无私有住房。
5.无房无户。适龄儿童、少年及父母(法定监护人)持有金华市公安机关签发的有效《浙江省居住证》或父母一方参加市区职工社会保险满12个月的。
☆重要提醒:从2021年1月1日起新购买的私有住房,三年内只接受一户家庭适龄子女入学报名。


招生咨询电话:

学校录取办法
1.对于未能进入申请学校,在区属学校还有空余学额的前提下,符合规定的适龄儿童、少年,由区教育体育局根据批次统筹安排到区域内相对就近,有空余学额的学校。
2.民办学校报名人数未超过核定的招生计划数的,一次性全部录取。报名人数超过民办学校招生计划数的,实行电脑随机派位录取。实行电脑随机派位录取的民办学校,招生平台核验通过的报名人员全部参加电脑随机派位录取。电脑随机派位录取由公证机构全程参加,具体操作程序由区教育体育局制定。补招报名人数超过招生计划数的,也须实行电脑随机派位方式录取。
3.民办九年一贯制学校(含同一个投资主体在同一辖地内的非同一个法人单位的民办小学和初中)的学生可以直升。其小学报名人数少于初中招生计划数的,一次性全部录取,剩余学额面向辖地统一招录;其小学报名人数多于初中招生计划数的,也须实行电脑随机派位方式录取。从2021年起,参加直升报名的小学生毕业生在该校就读年限不得少于3年。
4.金华外国语学校金东初中按原有协议、约定承接金东新城区内的140名生源,相关生源按协议约定录取,不得选择生源。
5.民办学校的录取结果要及时公布,家长需要在规定时间内在网上报名系统进行确认,并按要求到拟录取学校进行注册。逾期未注册的学生,视为放弃录取资格。任何民办义务教育学校不得拒绝接收经电脑派位确定录取资格且在教育行政部门规定时间内报到注册的学生。
6.在民办学校已报名但未录取的儿童少年,根据本人意愿可以继续参加未招满的民办学校报名,也可以进入公办学校报名。民办学校补报人数超过补招计划数的,也须实行电脑随机派位方式录取;在公办学校报名后根据公办学校已招生录取的实际情况统筹安排。
7. 从2020年开始,普通义务教育学校停止招收各类特长生。区少体校招生方案须报区教育体育局核定同意后方可实施,可进行体育术科测试,但不得组织文化科目考试。
2020年金东区中小学校招生预计划
结合各校报名情况和学校办学实际,现将2020年各校招生计划公布如下。

妥善落实有关适龄儿童少年入学 列入政策性优待的入学对象,须根据金东区委、区政府及以上部门出台的有关政策,经区教育体育局研究同意后统筹安排。 1.烈士子女、符合条件的现役军人子女、公安英模和因公牺牲伤残警察子女及其他各类优抚对象子女入学,按《金华市教育局 金华军分区政治工作处 金华市双拥领导小组办公室关于贯彻落实〈军人子女教育优待办法〉的实施意见》(金市教基〔2019〕25号)等教育优待政策予以落实。国家综合性消防救援队伍人员子女按照《浙江省应急管理厅浙江省教育厅转发应急管理部教育部关于做好国家综合性消防救援队伍人员及其子女教育优待工作的通知》(浙应急人事〔2019〕37号)妥善安排。 2.援鄂医疗队员子女入学按《金华市教育局关于做好新冠肺炎防治一线医务人员、援鄂医疗队员子女教育关爱工作的通知》(金市教办基〔2020〕1号)予以落实。 3.港澳同胞、台湾同胞、华侨华人子女入学,按《浙江省教育厅 浙江省人民政府侨务办公室关于进一步做好华侨华人子女回国就读中小学和幼儿园工作的若干意见》(浙教基〔2010〕150号)、《浙江省教育厅 浙江省人民政府台湾事务办公室关于进一步做好台胞子女就读中小学和幼儿园工作的若干意见》(浙教基〔2011〕35号)等政策,享受与本地户籍适龄儿童的同等待遇,在监护人户籍所在地和实际居住地学校就近入学。 4.人才子女入学,按《中共金华市委人才工作领导小组办公室等6部门关于印发〈“智选金华”优秀高校毕业生聚集工程实施细则(试行)〉的通知》(金人社发〔2018〕98号)等政策予以落实。 5. 特殊儿童少年入学。适龄的视障儿童到省盲人学校报名入学(招生联系电话:0571-63461643),适龄的听障、智障儿童到金华市特殊教育学校报名入学(招生联系电话:0579-89139502),属轻度残疾的儿童、少年到学区学校随班就读。适龄的重度残障儿童、少年由所在学区学校送教上门。 6. 其他人才子女及政策生入学按《金东区人才子女入学实施办法》实施。 金东区人才子女入学实施办法
▌ 幼升小家长交流群
望子成龙,望女成凤,是每一位家长的期望!为了帮助幼小衔接段的家长正确了解幼升小政策动向、提供幼升小资源分享,增强同一地区(城市)家长间的交流,我们建立了幼升小家长交流群!
金华市幼升小家长交流群已经建立
抱团取暖的时候来了
扫下方二维码即可加入
↓↓↓

(金华市幼升小家长交流群)
【入群须知】
1.入群请先自行修改群名片,格式为:所属区域-入学年份-昵称,如:东城-2019-轩妈。
2.欢迎大家积极参与群内讨论,实现群信息共享,交流学习生活经验的目的,对群内的积极人员,我们也会有相关奖励哦!
3.群内长期不发言的、不按规定修改群名片的家长将定时被清理出群。
▋ 幼小衔接资源
扫描下方二维码
关注智慧山微信公众号(ID:zhihuishan2013)

在公众号对话框中回复如下关键字,您可以:
1、查生字动态笔顺、结构、组词、读音、解释:


2、回复【幼小衔接】,免费获取幼升小试题精选、入学面试真题、幼升小汉语拼音资料等资源。


3、回复【数字】,可查看阿拉伯数字(0-10)书写笔顺;回复【字母】可查看26个英语字母书写顺序及发音。
4、回复【小学语文】、【小学数学】、【小学英语】可在线预习、复习所学教材。
5、回复【看图说话】或【看图写话】,帮助低年级孩子提升看图写话能力。
6、回复【弟子规】、【三字经】、【百家姓】、【千字文】、【唐诗三百首】,让孩子跟着音频一起在线诵读国学经典。
▋ 书籍推荐
幼升小推荐书目
书名
作者
出版社
《四五快读》系列
杨其铎
湖南科技
《101个神奇的实验》系列
安提亚·赛安
长江少年儿童
《语言表达·一日一练》
张丹
北京少年儿童
《我的日记系列》
高洪波等
中国少年儿童新闻
《揭秘海洋》
凯特·戴维斯、 科林·金(绘)、荣信文化(译)
未来
《看里面系列》
凯蒂•戴恩斯(文)、拉塞尔•泰特(图)
接力
《青蛙弗洛格的风云雨雪观察记》系列
贾尼斯·迪恩
中国青年
《火车出发了》
横沟英一
北京科学技术
《小牛顿问好探寻》系列
孙静(编)
长江
《日有所诵》(一年级)
薛瑞萍等(编)
广西师范大学
《落叶跳舞》
伊东宽(文/图)、蒲蒲兰(译)
21世纪
《要是你给老鼠吃饼干》
劳拉•努梅罗夫(著)、费利西娅•邦德(绘)
接力
《小巴掌童话》
张秋生
北京教育
《踢托踢托小红鞋》
金波
北京少年儿童
《阿利的红斗篷》
狄波拉(编绘)、张剑鸣(译)
少年儿童
《快乐小猪波波飞》系列
高洪波
中国少年儿童
《奇妙学校》系列
郑春华
少年儿童
《香草不是笨小孩》
秦文君
明天
《小猪唏哩呼噜》
孙幼军
春风文艺
《幼升小学前数学思维训练32讲》
摩比思维馆
人民邮电
《神奇校车》桥梁书版
乔安娜柯尔(著)、布鲁斯迪根(图)、施芳(译)
贵州人民
《蝴蝶▪豌豆花》
雷清漪(编)
陕西人民教育
《石头汤》
托尼▪罗斯(编/图)、杨玲玲 彭懿(译)
北京联合
《爱心树》
谢尔▪希尔福斯坦(著绘)
北京联合
《不一样的卡梅拉》
克利斯提昂·约里波瓦
二十一世纪
《猜猜我有多爱你》
麦克布雷尼(著)
明天
《克里克塔》
汤米▪温格尔
二十一世纪
《我爸爸》+《我妈妈》
安东尼▪布朗
河北教育
《母鸡萝丝去散步》
佩特·哈群斯
明天
《爷爷一定有办法》
菲比·吉尔曼
明天
《鸭子骑车记》
大卫▪香农
新星
《一园青菜成了精》
熊亮
天津人民
《月亮的味道》
麦克格雷涅茨
二十一世纪
《我的第1套百科全书:地球传奇》
迪士尼(著)、高彦(译)
人民邮电
《子儿,吐吐》
李瑾伦
明天
《小蛇散步》
伊东宽
北京联合
- 儿童故事
- 教育资源
- 小学语文
- 小学英语
- 小学数学
- 资源下载
- 专家讲座
- 智慧山微课
- 少儿英语
- 专项复习
- 各科教材
- 课外读物
- 育儿博客
- 书籍推荐
- 胎教音乐
- 经典儿歌
- Scratch编程
- 一年级新生
- 饮食健康
- 学龄前
- 儿童电影
- 成长故事
- 学习宝典
- 幼小衔接
- 古诗文
- 影视动画
- 科学小实验
- 精选课程
- 书法比赛专用
- 首页课程介绍
- 小学指南
- 智慧山活动
- 说明
- 家庭教育
- 晒饭—一早一晚
- 儿童编程
- 编程网站
- 智慧山图书馆
- 小升初
- 英语学习
- 智慧家庭教育