2021年济南市天桥区泺新小学招生公告,含招生咨询电话和学区范围划分
- 2021-11-15 14:30:00
- 小学入学信息发布 原创
- 7173
学区范围

入学条件、所须相关证明材料及报名流程
(一)天桥区市民子女须准备的相关材料和报名流程:
1.要求:
学区内常住户口、长有房产、长期实际居住。
2.所须证明材料:
学区内户口本(当户口簿中监护人与适龄儿童关系不明确时,请携带《出生医学证明》原件及复印件)、学区内房产证、监护人身份证的原件及复印件。
3.市民子女入学报名流程
网上注册——>网上信息登记——>网上申报学区内学校——>学校网上初审——>需现场确认的家长带证明材料原件、复印件及适龄儿童到申报学校现场确认——>教体局复审——>学校发放入学通知书。
4.市民子女入学学区查询方式
方式一:可通过校门口张贴的学区公示图了解。
方式二:可通过学校校园网站公告栏查询。
方式三:在每年招生期间,法定监护人持房产证、户口本和个人身份证到学校或拨打学校招生咨询电话进行查询。
(二)现役军人子女须准备的相关材料和报名流程:
1.要求:
现役军人工作单位地点在济南市,其子女随父(母)实际长期居住地点在天桥区。
2.所须证明材料:
军官证、单位证明信、户口本(当户口簿中监护人与适龄儿童关系不明确时,请携带《出生医学证明》原件及复印件)、房产证、父母身份证的原件和复印件。
3.现役军人子女入学报名流程
同市民子女。
(三)外来务工人员随迁子女(后简称:随迁子女)申请验证赋分须准备的相关材料和报名流程:
1. 所须证明材料:
(1)身份证明:
①原籍户口本(当户口簿中监护人与适龄儿童关系不明确时,请携带《出生医学证明》原件及复印件)、父母身份证、由公安部门核发的目前在天桥区的在济居住证(或暂住证)。
说明:截至2021年8月31日,随迁子女父母居住证(或暂住证)在济最近至少连续满一年。
②居住证(或暂住证)在其他区县的,不在天桥区招生范围内。根据居住证(或暂住证)在天桥区时间长短按照不同分值赋分。
(2)在济南市合法稳定从业证明:
①在济务工者提供:劳动合同、单位缴纳“五险”或个人缴纳社保的缴费单据;
②在济经商者提供:工商营业执照
③其他能够证明有合法稳定就业的材料等(如:出租车和货车运营材料等)。
★对于适龄儿童监护人从事出租车和货车运营者,可提供下列手续:
出租运营手续:驾驶证、巡游出租汽车驾驶员证或出租车类别道路运输从业资格证(济南市城市公共客运管理中心)、二代电子资格证(济南市城市公共客运管理中心)、道路运输证(济南市交通运输局)、企业驾驶证明(出租车公司)、务工人员和出租车公司签订的合法用工合同、道路运输经营许可证(济南市交通运输局)。
货车运营手续:道路运输经营许可证(济南市交通运输局)、驾驶证(驾驶证要和所开的车辆匹配)、车辆行车证(山东省济南市公安局交通警察支队核发)、道路运输从业资格证(济南市交通运输局)、道路运输证(济南市交通运输局)。
(注:4.5吨以下货车2019.1.1以后不再办理道路运输经营许可证、道路运输从业资格证和道路运输证)
说明:截至2021年8月31日,在济南合法务工最近至少连续满一年。超过一年的给予加分。
对在济务工者:提供由劳动保障部门备案的劳动合同给予加分;对务工单位在天桥区的给予加分;对单位缴纳“五险”或个人缴纳“社保”给予不同分值赋分。
对在济经商者:提供完税单据 (免税的个体经营户无需提供税务证明),营业地点在天桥区的给予加分。
(3)在天桥区合法稳定居住证明:
房屋产权证明文件、购房合同(含缴费单据),租房无需提供证明。
说明:截至2021年8月31日以前,适龄儿童根据随迁子女父母在天桥区购房或者租房情况,按照房产证、小产权购房合同(含缴费单据)、公租房(廉租房)合同等情况给予不同分值赋分。
购房或者租房在其他区县的,不在天桥区招生范围内。
期房,以在天桥区实际租房进行赋分。
(4)其他证明:
疫苗接种部门开具的《济南市儿童预防接种查验证明》或《济南市儿童预防接种补种通知单》。
其中,第(1)、(2)、(3)项目中除《医学出生证明》为适龄儿童与父母关系证明,其余申请材料均应是适龄儿童法定监护人材料。父母双方其中一人为主申请人,另一人为副申请人。基本赋分资格为主申请人各类证件齐全且至少满一年(2020年9月1日至2021年8月31日)。主申请人与副申请人赋分之和为总得分。所有按时间长短加分项均设置六年封顶,期限为2021年8月31日上推六年。在招收市民子女后,视各校空余学位,学校按照从高分到低分予以录取。第(4)项证件在随迁子女被录取后提供给录取学校,不属赋分项目。
★特别提示:
(1)2021年随迁子女量化赋分,采用先预约后赋分的方式。(包括赋分时间和赋分地点的预约)。 (2)随迁子女法定监护人备齐所有证明材料原件及复印件。(3)随迁子女法定监护人应当本着实事求是的原则,提供真实可靠的证明材料,并对上述证明材料的真实性、合法性负责,对于弄虚作假,伪造入学条件证明信息的,一经发现,纳入教育系统诚信管理档案,依法依纪追究相应人员责任。
★根据山东省教育厅相关文件精神 “确因学位限制无法满足随迁子女入学要求的,要及早告知学生家长并说明原因。随迁子女要求回流出地入学的,流出地要妥善安排”,请无法在我区就读的随迁子女家长做好回户籍所在地上学的准备。
2. 外来务工人员随迁子女入学报名流程:
网上注册——>网上基本信息登记——>预约现场赋分时间及地点——>按时到预约地点进行量化赋分——>公布录取线——>达到录取线者网上填报有空余学位的学校——>按照赋分由高到低录取——>学校发放入学通知书。
根据天桥区地理位置,量化赋分及录取时均按黄河南、黄河北分别进行,共分三个批次录取,分别是两次志愿填报,一次调剂,具体流程说明如下:
1.第一批次:达到黄河南(或北)录取线者,在网上填报一所有空余学位的学校,学校按照赋分由高到低录取第一批次学生;
2.第二批次:第一批次未录取者可再次网上填报一所有空余学位的学校(须注明是否同意调剂),学校按照赋分由高到低录取第二批次学生;
3.第三批次:第二批次未录取且同意调剂者,将由区教体局根据空余学位情况予以调剂。
(四)随迁子女赋分地点
随迁子女法定监护人一方携带证明材料原件和复印件到预约的赋分点按时进行赋分(如未在预约时间完成赋分,可在赋分期间再次登录报名系统进行预约)。
★赋分地点:
①天桥区体育馆(堤口路14号)
可乘K7、K12、K15、67、K85、K111、K91、K107、K149、K69、K125、32(堤口路东口站)下车西行即到;或者乘坐K4、K5、32、B84、K140、K50、K58、K90、K92、K111、K125、K69、501(成丰桥站西)下车。
②天桥区瑞景中学(蓝翔中路2号东)
可乘K127路(天志医院下车西行)、K143路瑞景小学站下车。
★温馨提示:因场地有限,请家长不要驾车前往,不用带适龄儿童,不要重复选点赋分。
★疫情期间,请家长按照省、市疫情防控各项要求,确保生命安全和身体健康,佩戴口罩进入赋分场地,保障适当距离,不聚集。
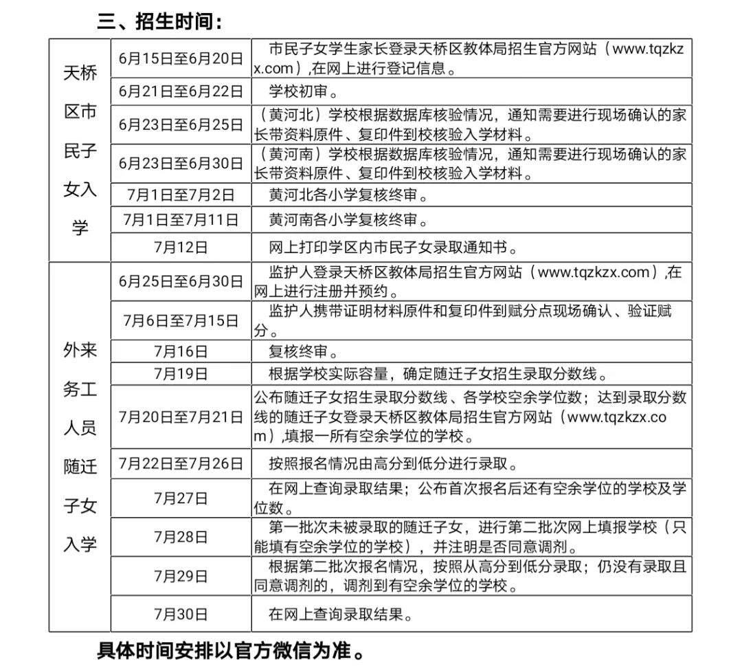
招生时间

具体时间安排以官方微信为准。
详情查询
请关注济南天桥教育微信公众号:jntqjy。
济南市天桥区泺新小学联系电话:85808761 85808762
▌ 幼升小家长交流群
望子成龙,望女成凤,是每一位家长的期望!为了帮助幼小衔接段的家长正确了解幼升小政策动向、提供幼升小资源分享,增强同一地区(城市)家长间的交流,我们建立了幼升小家长交流群!
济南幼升小家长交流群已经建立
抱团取暖的时候来了
扫下方二维码即可加入
↓↓↓

(济南幼升小家长交流群)
【入群须知】
1.入群请先自行修改群名片,格式为:所属区县-入学年份-昵称,如:历下-2019-轩妈。
2.欢迎大家积极参与群内讨论,实现群信息共享,交流学习生活经验的目的,对群内的积极人员,我们也会有相关奖励哦!
3.群内长期不发言的、不按规定修改群名片的家长将定时被清理出群。
▋ 幼小衔接资源
扫描下方二维码
关注智慧山微信公众号(ID:zhihuishan2013)

在公众号对话框中回复如下关键字,您可以:
1、查生字动态笔顺、结构、组词、读音、解释:


2、回复【幼小衔接】,免费获取幼升小试题精选、入学面试真题、幼升小汉语拼音资料等资源。


3、回复【数字】,可查看阿拉伯数字(0-10)书写笔顺;回复【字母】可查看26个英语字母书写顺序及发音。
4、回复【小学语文】、【小学数学】、【小学英语】可在线预习、复习所学教材。
5、回复【看图说话】或【看图写话】,帮助低年级孩子提升看图写话能力。
6、回复【弟子规】、【三字经】、【百家姓】、【千字文】、【唐诗三百首】,让孩子跟着音频一起在线诵读国学经典。
▋ 书籍推荐
幼升小推荐书目
书名
作者
出版社
《四五快读》系列
杨其铎
湖南科技
《101个神奇的实验》系列
安提亚·赛安
长江少年儿童
《语言表达·一日一练》
张丹
北京少年儿童
《我的日记系列》
高洪波等
中国少年儿童新闻
《揭秘海洋》
凯特·戴维斯、 科林·金(绘)、荣信文化(译)
未来
《看里面系列》
凯蒂•戴恩斯(文)、拉塞尔•泰特(图)
接力
《青蛙弗洛格的风云雨雪观察记》系列
贾尼斯·迪恩
中国青年
《火车出发了》
横沟英一
北京科学技术
《小牛顿问好探寻》系列
孙静(编)
长江
《日有所诵》(一年级)
薛瑞萍等(编)
广西师范大学
《落叶跳舞》
伊东宽(文/图)、蒲蒲兰(译)
21世纪
《要是你给老鼠吃饼干》
劳拉•努梅罗夫(著)、费利西娅•邦德(绘)
接力
《小巴掌童话》
张秋生
北京教育
《踢托踢托小红鞋》
金波
北京少年儿童
《阿利的红斗篷》
狄波拉(编绘)、张剑鸣(译)
少年儿童
《快乐小猪波波飞》系列
高洪波
中国少年儿童
《奇妙学校》系列
郑春华
少年儿童
《香草不是笨小孩》
秦文君
明天
《小猪唏哩呼噜》
孙幼军
春风文艺
《幼升小学前数学思维训练32讲》
摩比思维馆
人民邮电
《神奇校车》桥梁书版
乔安娜柯尔(著)、布鲁斯迪根(图)、施芳(译)
贵州人民
《蝴蝶▪豌豆花》
雷清漪(编)
陕西人民教育
《石头汤》
托尼▪罗斯(编/图)、杨玲玲 彭懿(译)
北京联合
《爱心树》
谢尔▪希尔福斯坦(著绘)
北京联合
《不一样的卡梅拉》
克利斯提昂·约里波瓦
二十一世纪
《猜猜我有多爱你》
麦克布雷尼(著)
明天
《克里克塔》
汤米▪温格尔
二十一世纪
《我爸爸》+《我妈妈》
安东尼▪布朗
河北教育
《母鸡萝丝去散步》
佩特·哈群斯
明天
《爷爷一定有办法》
菲比·吉尔曼
明天
《鸭子骑车记》
大卫▪香农
新星
《一园青菜成了精》
熊亮
天津人民
《月亮的味道》
麦克格雷涅茨
二十一世纪
《我的第1套百科全书:地球传奇》
迪士尼(著)、高彦(译)
人民邮电
《子儿,吐吐》
李瑾伦
明天
《小蛇散步》
伊东宽
北京联合
- 儿童故事
- 教育资源
- 小学语文
- 小学英语
- 小学数学
- 资源下载
- 专家讲座
- 智慧山微课
- 少儿英语
- 专项复习
- 各科教材
- 课外读物
- 育儿博客
- 书籍推荐
- 胎教音乐
- 经典儿歌
- Scratch编程
- 一年级新生
- 饮食健康
- 学龄前
- 儿童电影
- 成长故事
- 学习宝典
- 幼小衔接
- 古诗文
- 影视动画
- 科学小实验
- 精选课程
- 书法比赛专用
- 首页课程介绍
- 小学指南
- 智慧山活动
- 说明
- 家庭教育
- 晒饭—一早一晚
- 儿童编程
- 编程网站
- 智慧山图书馆
- 小升初
- 英语学习
- 智慧家庭教育